海棠书屋

海棠书屋公告

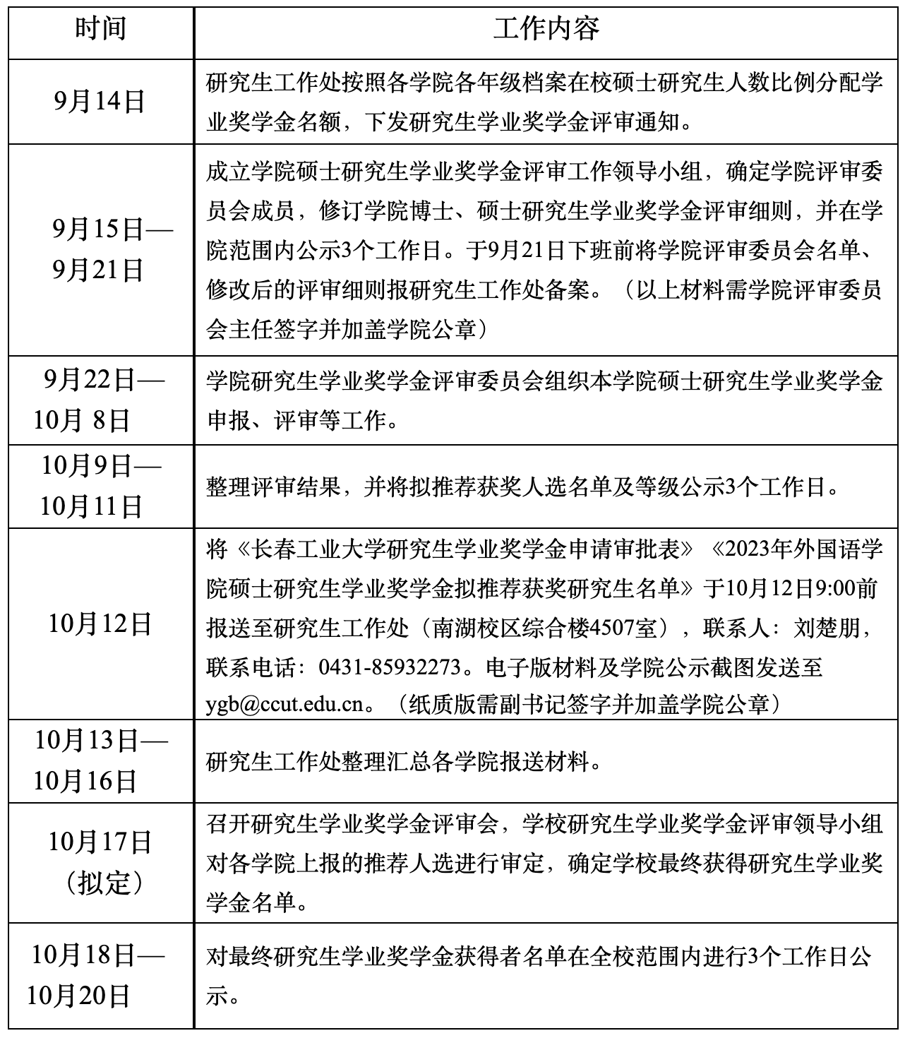
海棠书屋 2023年研究生学业奖学金评审工作日程安排

发布者:   时间:2023-09-20   点击数:


版权所有:海棠书屋|海棠书屋最新小说更新   吉ICP备05002091号-1

手机版